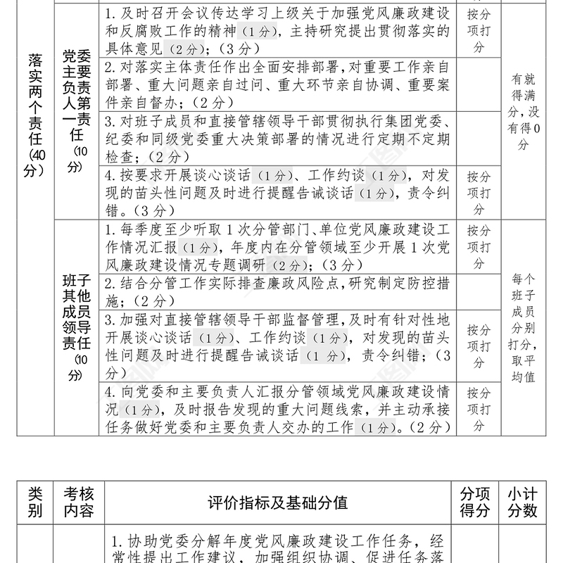
XX年度黨風廉政建設責任制考核評分標準
工圖網提供XX年度黨風廉政建設責任制考核評分標準供會員免費下載。更多精彩黨課PPT素材,盡在工圖網。
XX年度黨風廉政建設責任制考核評分標準,XX年度黨風廉政建設責任制考核評分標準 Array
本網站所有作品均是用戶自行上傳分享,僅供網友學習交流。若您的權利被侵害,請聯系客服。
立即下載
收藏
- 價格 會員免費
- 編號 11558698
- 大小 62.183KB
- 頁數 共4頁
聲明:工圖網僅對作品中獨創性部分享有權利。對作品中含有的國旗、國徽等政治圖案不享有權利,僅作為作品整體效果的示例展示,禁止商用。另外您必須遵循相關法律法規規定的使用范圍和使用方式,禁止以任何形式歪曲、篡改。
相關推薦
2021年黨風廉政建設黨課講稿及講稿2021紀委書記在學校黨風廉政建設工作會議上的講話2021黨風廉政建設民主生活會個人對照檢查材料銀行黨風廉政建設黨課講稿2021理論中心組黨風廉政建設研討發言材料2022幼兒園黨風廉政建設黨課講稿2023年黨風廉政建設黨課講稿2021年下半年黨風廉政建設兩個責任分級約談談話內容2022黨風廉政建設黨課講稿基層黨風廉政建設黨課講稿2022年第二季度黨風廉政建設一崗雙責報告2022年黨風廉政建設和反腐倡廉黨委書記講話稿2021黨史學習教育及加強黨風廉政建設黨課黨支部書記推動落實黨風廉政建設主體責任述責述廉報告2022制定下發2022年黨風廉政建設工作要點和全面從嚴治黨責任清單與各科室負
投訴
猜你喜歡
